Unleashing Revenue Potential: How Agentic Coding Creates Billion-Dollar Opportunities
The economic revolution powered by autonomous AI systems is projected to generate $450 billion by 2028
The Economic Revolution of Agentic AI
I've been tracking the explosive growth projections for agentic AI, and the numbers are staggering. Multiple research firms forecast unprecedented market expansion, with estimates ranging from $93.20 billion by 2032 to $199.05 billion by 2034. What's even more compelling is Capgemini's research revealing that agentic AI could generate $450 billion in economic value through revenue growth and cost savings across surveyed markets by 2028.
Agentic AI Market Growth Projections
Despite this massive potential, adoption remains in early stages. According to research, only 2% of organizations have deployed AI agents at scale, with 12% at partial scale and 23% in pilot phases. This disconnect between potential and implementation represents both a challenge and an opportunity for forward-thinking organizations.
Key Insight:
Organizations with scaled implementation are projected to generate around $382 million (2.5% of annual revenue) on average over the next three years, creating a significant competitive advantage.
Current Adoption Status of Agentic AI
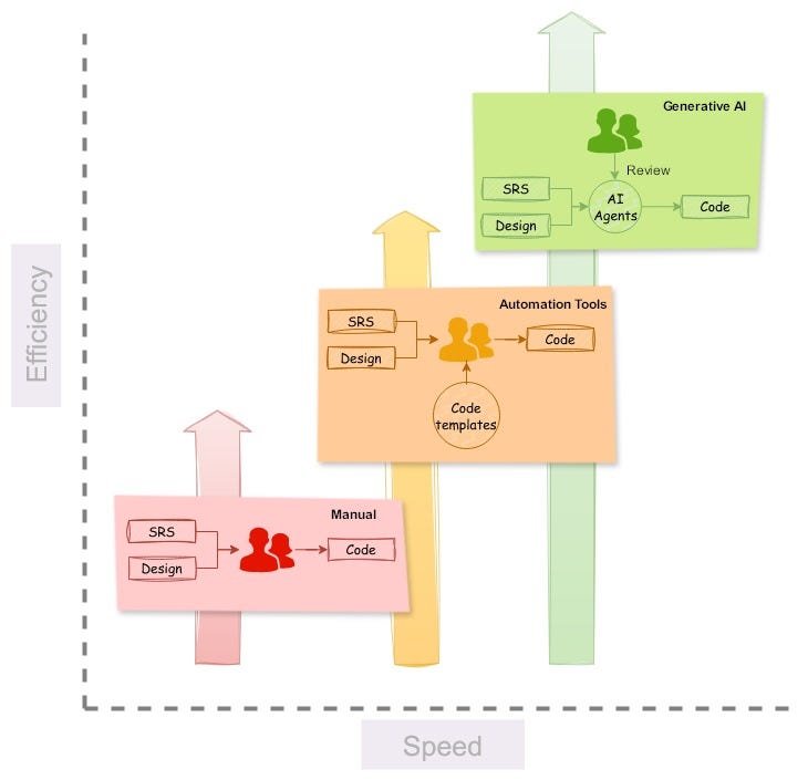
Understanding Agentic Coding's Transformative Power
Defining agentic coding and its capabilities
I've been witnessing how agentic coding is revolutionizing software development. These are AI systems that can autonomously write, debug, and optimize code with minimal human intervention. They combine large language models with planning abilities and tool integration for complex software development tasks, understanding business requirements and translating them into functional code.
What's particularly exciting is how AI agents are transforming the creation process. PageOn.ai's approach uses conversation to create visual content, bypassing traditional coding complexity. This represents a fundamental shift in how we think about building software and visual assets.
Key technological foundations enabling the revolution
The evolution from basic code completion to full autonomous coding workflows has been remarkable. We're seeing the integration of AI Blocks that function like visual LEGO pieces for content creation, deep search capabilities that automatically find and integrate relevant assets, and agentic systems that plan, search, and act to transform user intent into reality.
Evolution of AI Coding Capabilities
flowchart TD
A[Basic Code Completion] -->|Evolution| B[Context-Aware Suggestions]
B -->|Evolution| C[Function Generation]
C -->|Evolution| D[Full Module Creation]
D -->|Evolution| E[Autonomous Workflow]
E -->|Integration| F[AI Blocks Visual Creation]
F -->|Enhancement| G[Deep Search Integration]
G -->|Transformation| H[Agentic Systems]
style H fill:#FF8000,stroke:#FF8000,color:white
This technological progression has created systems that can understand intent, plan execution strategies, and deliver completed code that meets business objectives. The integration with vibe coding approaches further enhances these capabilities by allowing developers to express ideas in natural language and have them translated into functional code.
Revenue Generation Mechanisms Through Agentic Coding
Direct revenue streams
I've analyzed how agentic coding creates multiple direct revenue streams for organizations. The most immediate impact comes from accelerated product development cycles, which can reduce time-to-market by 30-60%. This acceleration allows companies to capture market opportunities faster and gain first-mover advantages.
Accelerated Development
30-60% reduction in time-to-market for new products and features
Cost Reduction
Dramatic reduction in development costs through automation of routine coding tasks
New Product Categories
Creation of entirely new product categories previously constrained by development resources
Enhanced Quality
Improved software quality leading to better customer satisfaction and retention
Operational efficiencies creating net-new value
Beyond direct revenue, I've observed how agentic coding creates substantial operational efficiencies that translate into net-new value. These include automated code maintenance and technical debt reduction, continuous optimization of existing codebases for performance improvements, seamless integration of legacy systems with modern technologies, and significant reduction in debugging time and associated costs.
Operational Efficiency Gains from Agentic Coding
These operational efficiencies compound over time, creating a virtuous cycle of improvement that allows organizations to allocate resources to higher-value activities while simultaneously improving the quality and reliability of their software assets.
Industry-Specific Applications and Revenue Impacts
My research has uncovered how agentic coding is transforming multiple industries with specific applications that drive substantial revenue impacts. The technology is particularly disruptive in sectors with complex regulatory environments, data-intensive operations, and high software development costs.
Financial services transformation
In financial services, I've seen agentic coding enable automated compliance code generation that saves billions in regulatory costs. The technology also powers real-time risk assessment systems development, personalized financial product creation at unprecedented scale, and visualization of complex financial data for better client understanding.
Healthcare innovation acceleration
The healthcare sector is experiencing a revolution through agentic coding with medical imaging analysis software development, patient data visualization systems for improved outcomes, and clinical trial management systems with enhanced analytics. PageOn.ai's visual capabilities are particularly valuable for communicating complex medical concepts to patients and stakeholders.
Healthcare Applications of Agentic Coding
flowchart TD
A[Agentic Coding in Healthcare] --> B[Medical Imaging Analysis]
A --> C[Patient Data Visualization]
A --> D[Clinical Trial Management]
A --> E[Medical Concept Communication]
B --> B1[Automated Diagnosis Support]
B --> B2[3D Reconstruction]
C --> C1[Patient Journey Mapping]
C --> C2[Treatment Outcome Prediction]
D --> D1[Protocol Optimization]
D --> D2[Real-time Analytics]
E --> E1[Visual Patient Education]
E --> E2[Stakeholder Communication]
style A fill:#FF8000,stroke:#FF8000,color:white
Enterprise software revolution
In the enterprise software space, agentic coding is enabling autonomous business process automation development, custom enterprise application creation at 10x traditional speed, integration layer development for disparate systems, and visualization of complex business processes and workflows. This acceleration is helping businesses respond more quickly to changing market conditions and customer needs.
The intelligent agents industry ecosystem is rapidly evolving to support these industry-specific applications, creating a network effect that further accelerates adoption and value creation.
The Trust and Adoption Challenge
Despite the enormous potential, I've observed significant barriers to widespread implementation of agentic coding. Trust in fully autonomous AI agents has actually declined from 43% to 27% in just one year, according to Capgemini research. This trust deficit presents a major obstacle to capturing the billions in potential revenue.
Trust in Autonomous AI Agents (Year-over-Year)
Current barriers to widespread implementation
Ethical Concerns
Questions about bias, fairness, and accountability in AI-generated code
Lack of Transparency
Limited visibility into how AI makes coding decisions
Infrastructure Maturity
Fewer than 1 in 5 organizations report high maturity in required infrastructure
Regulatory Uncertainty
Unclear guidelines around AI-generated code and intellectual property
Building trust through PageOn.ai's approach
I believe PageOn.ai's approach offers a compelling solution to the trust challenge. By focusing on clarity through visual communication, creating structured, transparent outputs that build confidence, ensuring human oversight within the creation process, and establishing clear governance frameworks for agentic systems, PageOn.ai is creating a model for responsible AI adoption.
This trust-centered approach is essential for organizations looking to capture the full value potential of agentic coding while mitigating risks and ensuring stakeholder confidence in the technology.
Future Outlook: The Autonomous Business Landscape
Looking ahead, I see a future where agentic coding fundamentally transforms the business landscape. By 2028, according to research, 38% of organizations will have AI agents as team members within human teams, creating a hybrid workforce that combines human creativity with AI execution.
Evolution toward hybrid human-AI teams
Projected AI Agent Integration in Business Functions
These AI agents are expected to handle approximately 25% of processes within business functions by 2028, fundamentally changing how work gets done. PageOn.ai's vision for seamless collaboration between human creativity and AI execution provides a model for how this hybrid workforce can operate effectively.
Strategic implementation roadmap
Strategic Implementation Roadmap
flowchart LR
A[Assessment Phase] -->|Identify Opportunities| B[Pilot Projects]
B -->|Validate & Learn| C[Controlled Expansion]
C -->|Build Capabilities| D[Enterprise Integration]
D -->|Optimize| E[Autonomous Operations]
A -->|3-6 months| A1[Map Current Processes]
A -->|3-6 months| A2[Identify High-Value Use Cases]
B -->|6-12 months| B1[Implement Contained Projects]
B -->|6-12 months| B2[Measure Outcomes]
C -->|12-18 months| C1[Scale Successful Pilots]
C -->|12-18 months| C2[Develop Internal Expertise]
D -->|18-24 months| D1[Cross-Functional Integration]
D -->|18-24 months| D2[Governance Framework]
E -->|24+ months| E1[AI-First Operations]
E -->|24+ months| E2[Continuous Innovation]
style E fill:#FF8000,stroke:#FF8000,color:white
This strategic implementation roadmap provides a framework for organizations to systematically capture the value of agentic coding while managing risks and building organizational capabilities. Starting with well-defined, contained coding projects for quick wins and gradually expanding to more complex development scenarios allows for learning and adaptation throughout the journey.
Actionable Strategies for Capturing Value
Based on my research and experience, I've identified specific actionable strategies that organizations can implement to capture the billions in potential value from agentic coding. These strategies address both immediate opportunities and long-term positioning for sustained competitive advantage.
Immediate steps for organizations
Process Assessment
Systematically evaluate current development processes for agentic coding opportunities
Targeted Pilots
Start small with focused projects on specific revenue-generating use cases
Skill Development
Build internal expertise in prompt engineering and AI collaboration
Visual Communication
Implement PageOn.ai's visual tools to enhance understanding across teams
Long-term strategic positioning
For sustained competitive advantage, organizations should focus on creating an organizational culture that embraces AI augmentation, developing clear governance frameworks for agentic coding systems, investing in complementary technologies like visualization tools, and focusing on uniquely human contributions to the development process.
Strategic Insight:
Organizations that successfully balance AI automation with human creativity will capture the greatest share of the projected $450 billion in economic value. This requires thoughtful integration of AI marketing investment and technical implementation.
By combining immediate tactical steps with long-term strategic positioning, organizations can navigate the transition to agentic coding while minimizing risks and maximizing value capture.
Transform Your Visual Expressions with PageOn.ai
Harness the power of agentic AI to create stunning visualizations, communicate complex ideas clearly, and accelerate your development processes. PageOn.ai's conversation-driven approach makes advanced visual creation accessible to everyone, regardless of technical background.
Conclusion: The Billion-Dollar Opportunity
I believe agentic coding represents one of the most significant technological shifts in business history. The projected $450 billion in economic value by 2028 is just the beginning of a fundamental transformation in how software is created, maintained, and evolved.
Organizations that successfully implement these technologies will gain substantial competitive advantages through faster time-to-market, reduced development costs, and the ability to create entirely new product categories. However, capturing this value requires addressing the trust deficit and building the organizational capabilities needed for effective human-AI collaboration.
PageOn.ai's approach to visual content creation through conversation provides a model for successful human-AI partnership in the coding domain. By focusing on clarity, transparency, and governance, PageOn.ai demonstrates how agentic systems can augment human creativity rather than replace it.
Key Takeaways
- Agentic coding will generate billions in economic value through revenue growth and cost savings
- Early adopters are already capturing significant competitive advantages
- Trust and governance are critical challenges that must be addressed
- Hybrid human-AI teams represent the future of software development
- PageOn.ai's visual approach provides a model for effective human-AI collaboration
- The time to begin implementation is now to capture first-mover advantages
The time to begin implementation is now. While only 2% of organizations have deployed AI agents at scale, this number will grow rapidly as the technology matures and success stories emerge. Organizations that delay risk falling behind competitors who are already capturing value and building the organizational capabilities needed for success.
By embracing agentic coding with a thoughtful, strategic approach that addresses both technical and human factors, organizations can position themselves to capture a significant share of the billions in new revenue this technological revolution will generate.
Additional Resources
To further explore the potential of agentic coding and AI-driven visual creation, I recommend these valuable resources:
Democratizing AI Agents
Learn how no-code creation is making AI agents accessible to non-technical users
Vibe Coding
Discover how natural language is transforming ideas into working software
Intelligent Agents Industry Ecosystem
Explore the emerging ecosystem for large model applications led by intelligent agents
AI Marketing Investment Roadmap
Get insights on strategic AI marketing investments for 2025 and beyond
You Might Also Like
Transform Excel Data into Professional Presentations in Minutes | PageOn.ai
Learn how to quickly convert Excel data into stunning professional presentations using AI tools. Save hours of work and create impactful data visualizations in minutes.
Streamlining Presentation Preparation: Efficient Copy-Pasting Techniques & Smart Integration
Discover advanced copy-paste techniques and AI-powered alternatives to transform your presentation workflow. Learn how to save time and maintain consistency across slides.
Smart Icon Libraries: Transform Your Document Design with Visual Intelligence
Discover how smart icon libraries can enhance your document design. Learn strategic icon selection, AI-powered systems, and visual communication techniques for better engagement and retention.
The Strategic Color Palette: Mastering Color Theory for Brand Recognition
Discover the fundamentals of color theory for effective brand communication. Learn how strategic color choices impact brand recognition, emotional response, and consumer decisions.